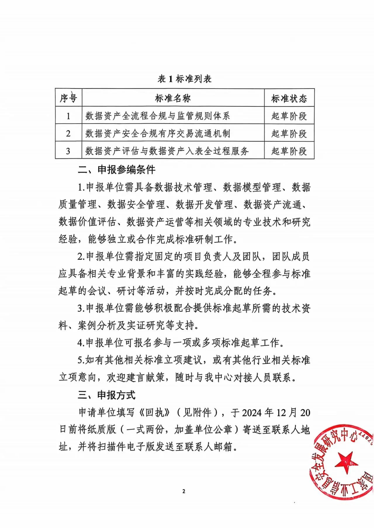
由国家工业信息安全发展研究中心牵头、中道恒福(北京)数据科技有限公司及中证恒通资产管理有限公司联合编制的数据资产系列团体标准,即《数据资产评估与数据资产入表全过程服务》《数据资产安全合规有序交易流通机制》《数据资产全流程合规与监管规则体系》,经过前期卓有成效的工作,近期即将发布! 在工作组的统筹组织下,通过公开招募的方式,工作组已汇聚90余家单位共同参与标准研制工作,涵盖数据技术管理、数据模型管理、数据质量管理、数据安全管理、数据开发管理、数据资产流通、数据价值评估、数据资产运营等相关领域众多机构。 目前仅剩少量参编单位名额,请有意向参加本团体标准编制的单位/个人积极报名参编。
附:关于征集《数据资产全流程合规与监管规则体系》等三项团体标准参编单位的通知


中道恒福(北京)数据科技有限公司目前正积极响应国家发展改革委、国家数据局等部门发布的《国家数据标准体系建设指南》,参与数据要素市场国家标准、行业标准、团体标准的编制工作,推动构建以数据为关键要素的数字经济,有效发挥数据的基础资源作用和创新引擎作用,确保数据标准化工作落到实处,助力我国标准化建设工作,为确保团体标准编制符合企业需求,兼顾科学性与实用性,现面向社会公开征集起草人与起草单位。如您对数据资产、数据安全、低空经济、人工智能、绿色制造、工业互联网等领域感兴趣,欢迎扫描下方二维码参与标准起草!
